Your browser does not support JavaScript!

 

台東喜樂課輔班轉介1個案弱勢學童 - 家庭急難救助補助款發放

 

家訪實記

 

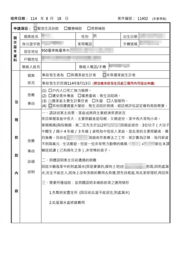
家住台東市的阿星與媽媽及弟弟一同居住在奶奶留下的房子內,父親在兩年前不幸因癌症過世。今年7月份台東地區因連續遭受風災侵襲(丹娜絲、竹節草),原本就是鐵皮屋頂又空間狹小的阿星家嚴重受損,屋內多處漏水導致地板也塌陷且黴菌增生無法居住。

 

母親從事論件計酬的越南芳香療法的按摩工作,努力工作的收入僅能維持日常生活基本開銷,經估價修繕費用將近十萬元,母親短期內確實無力負擔龐大的維修費用,但也難以解決無法居住的窘況。為了能讓孩子有安心健康的居住環境,經課輔班的協助提供關懷金,讓一家三口先能在附近租下一間月租式旅館小套房暫住。

 

8月中旬課輔班老師遂向愛希望提出急難救助案申請,期待能協助後續房租,以緩解眼前困境,確保基本生活與安全。

 

此個案急難事由:因遭遇重大變故致生活陷於困境,經實地訪視評估認定確有救助需要。

核定補助項目: 急難救助金新台幣壹萬伍仟元整(補助旅館月租式套房兩個月租金),並已於9月8日完成撥款。

 


 

敬邀您加入「守護天使 個案助學」的關懷行列,一起用愛灌溉孩子的夢想、守護孩子的未來!

捐款資訊--> https://www.hlcca.org.tw/files/11-1215-4477.php

∵ ∴ ∵相關照片∵ ∴ ∵ 

 

瀏覽數  
將此文章推薦給親友
請輸入此驗證碼 更換驗證碼